罚款18万+查封+行政拘留?!VOCs废气吸附活性炭3大违法痛点!附排查执法检查要点!
近日,河北省生态环境厅发布《关于开展应急减排措施和涉环保设施安全评估工作的通知》部署严查工业企业环保设施安全风险工作,直接关系企业停工!绩效降级!涉气企业常用活性炭吸附设施再出问题,引发18万罚款+查封+行政拘留,有哪些常见违法情况?如何实现安全要求及运维管理?其他涉气污染防治设施还有哪些检查内容要点!
01
废气吸附装置是当前挥发性有机物治理领域较为广泛使用的VOCs治理设施,但不少企业面临活性炭装填量、更换周期及活性炭吸附装置运行维护的问题,也时而有不合规的现场被监管部门处罚。尤其,活性炭质量低劣、长期不更换、废活性炭没有妥善处置等问题突出,导致很多吸附装置达不到应有效果,有的甚至是形同虚设。

活性炭吸附设备广泛用于家具木业、化工涂料、金属表面处理等喷涂、喷漆、烘干等产生有机废气及异味场所,采用优质吸附活性碳作为吸附媒介,有机废气通过多层吸附层进行过滤吸附,从而达到净化废气的目的。以下几种常见违法行为需注意!
1、活性炭填充量不足、未规范填充,长期不更换,或者设施未正常开启等
依据《中华人民共和国大气污染防治法》第一百零八条之规定,产生含挥发性有机物废气的生产和服务活动,未按照规定安装、使用污染防治设施的,由县级以上人民政府生态环境主管部门责令改正,处二万元以上二十万元以下的罚款;拒不改正的,责令停产整治。
2、未按规定建立台账,记录处理设施的主要运行和维护信息,如活性炭更换周期和更换量等
依据《中华人民共和国大气污染防治法》第一百零八条规定,工业涂装企业未使用低挥发性有机物含量涂料或者未建立、保存台账的;由县级以上人民政府生态环境主管部门责令改正,处二万元以上二十万元以下的罚款;拒不改正的,责令停产整治。
3、活性炭质量以次充好,购买使用低碘值劣质活性炭
依据《中华人民共和国大气污染防治法》第一百零八条之规定,产生含挥发性有机物废气的生产和服务活动,未按照规定安装、使用污染防治设施的,由县级以上人民政府生态环境主管部门责令改正,处二万元以上二十万元以下的罚款;拒不改正的,责令停产整治。
02

活性炭吸附VOCs设施是VOCs治理行业应用最为广泛的设备,其吸附装置的设备要求、安全要求及运维管理要求等都是重点关注的内容,企业应该做好哪些专项准备?!
01
做好设施安全管理
每个活性炭箱(罐体)的碳层及吸附排气口应设置至少1个温度传感器,并具备温度显示及超温声光报警功能,消防及安全疏散设计也应满足相关国家、地方及行业安全技术规范,对高浓度VOCs废气采用的相关技术处理装置的,应安装阻火器(防火阀)。
02
明确吸附剂工艺
根据废气排放特征,采用吸附法时应按照相关工程技术规范(HJ2026-2013 吸附法工业有机废气治理工程技术规范)设计净化工艺和设备,采用正确的吸附剂,并使废气在吸附装置中有足够的停留时间。
注意:活性炭吸附主要适用于大风量、低浓度的有机废气处理,对治理难度大、单一治理工艺难以稳定达标的,宜采用多种技术的组合工艺。所以,连续、稳定达标才是最终目的!
03
提前进行预处理
在使用活性炭进行治理有机废气时,要先进行预处理,以免堵塞活性炭孔隙堵塞或表面粘附,吸附性能下降或丧失。
04
健全产品质量标准
选择符合相关产品质量标准的活性炭。活性炭、活性炭纤维产品销售时应提供产品质量证明材料。
05
设计活性炭更换周期
足额充填、及时更换。活性炭使用一段时间后,注意对活性炭及时更换或再生。

活性炭更换周期和吸附量的计算
根据环评、排污许可中更换周期来判断是否属于超期使用。如果环评、排污许可有去除效率和更换要求则可按《排污许可管理条例》,行政处罚适用法律要准确,证据要完整、执法程序更要合法,这样才能依法执法。
06
建立处理设施运维台账
记录设施的运维和耗材更换情况,如活性炭的更换时间、更换量等;定期检查废气收集口风量、压强,装置、管路是否有破坏等。使用的活性炭的目的是建设VOCs排放,当排放浓度接近排放限值是则必须要更换活性炭。《中华人民共和国大气污染防治法》第九十九条,超过大气污染物排放标准进行处罚。做好活性炭更换、维护、保养记录,建立管理台账,相关记录至少保存三年,现场保留不少于一个月的台账记录。
07
合规处置废料危废
更换下来的废活性炭属于危险废物,应当密闭贮存,交由具备危废处置资质的企业依法进行处置。
03
随着国家对生态环保要求的提高,企业新、改、扩建各类环保设施以提高治污能力,但环保设施由于其专业壁垒及运行难度等多种原因,导致安全事故频发,针对环保设施的安全监管也在不断升级,那么环保设施要注意哪些事故原因?工业企业应该规避哪些风险事项?其他涉气污染防治设施还有哪些检查内容要点!对吸附设施要完善哪些安全要求及运维管理要求,环保企业和排污单位应当如何做?
VOCs治理设施应在生产设施启动前开机,在治理设施达到正常运行状态之前不得开启生产设施;治理设施在生产设施运营全过程(包括启动、停车、维护等)应规范操作保证废气处理设施正常运行。

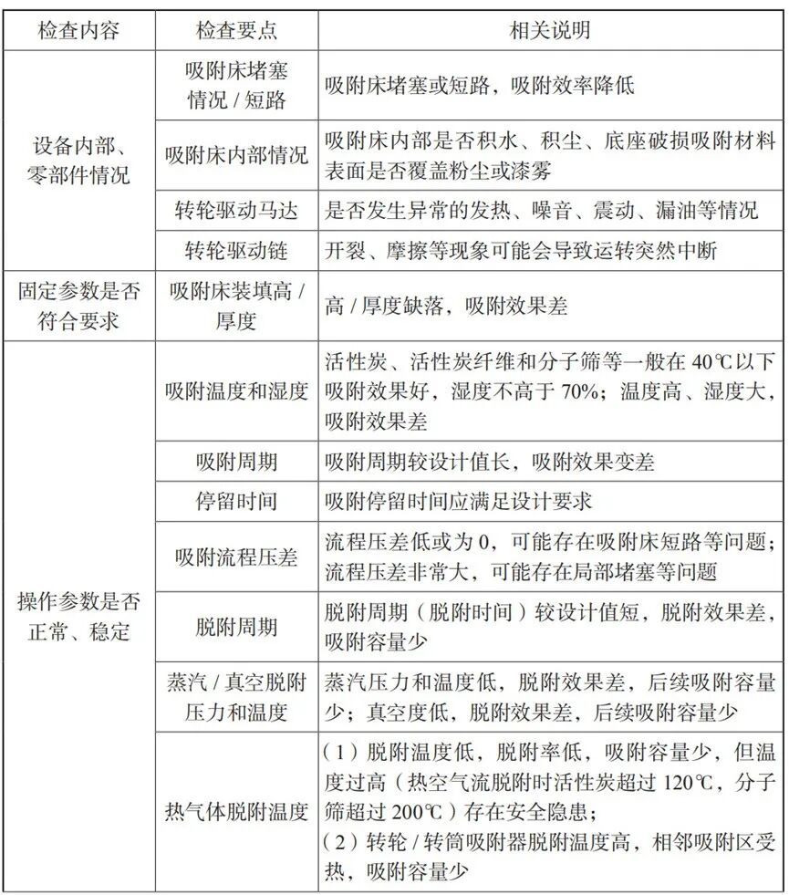
定期检查VOCs治理设施状况,包括设备运行效果、技术参数指标、设备管道安全、设备壳体、内部、零部件、仪表、阀门、风机等方面基础检查内容。


1、废气污染防治设施日常点检每日不得少于一次。
2、检查循环泵浦及马达是否运行正常。
3、检查风机运转是否正常。
4、检查管路、废气处理设施是否有漏液现场。
5、吸附床的温度是否正常(按照具体公司废气处理方案确定,方案中未确定的,应满足《吸附法工业有机废气治理工程技术规范》(HJ2026-2013)规定之要求)。
6、加强废气处理设施的运行管理。做好活性炭更换、维护、保养纪录,建立管理台账,记录治污设施运行的关键参数,相关台账记录至少保存三年,现场保留不少于一个月的台账记录。
3-维修和应急停产停排措施
1、若公司废气处理设施处理能力出现不足时,由维修负责人通知生产车间立即采用停产或限产的方法降低废气排放,保障排放的废气都经过处理并达标。
2、当污染治理设施损坏时,维修负责人应即时通知车间停产,停止废气排放。
3、当出现应紧急事故或设备损害等原因造成废气设备停止运行时,应立即报告当地环境保护行政主管部门。
4、设备科每年定期组织一次污染治理设施意外事故的应急措施落实情况检查。

4-吸附装置运行维护要求
吸附剂应符合国家有关标准,并有由国家相应检验机构出具的质量检验合格证书,明确吸附与再生要求,按规范保证吸附装置净化效率不低于90%。对于一次性吸附工艺,当排气浓度不能满足设计或排放要求时应更换吸附剂。

对于可再生工艺,应定期对吸附剂动态吸附量进行检测,当动态吸附量降低至设计值的80%时宜更换吸附剂。吸附剂的吸附和脱附再生工艺应不产生二次污染。并定期进行运行维护,根据台账记录要求如实记录。


5-台账记录要求
企业应建立治理工程运行状况、设施维护等的记录制度,主要记录内容包括:
(1)治理装置的启动、停止时间;
(2)吸附剂、过滤材料等的质量分析数据、采购量、使用量及更换时间;
(3)治理装置运行工艺控制参数,包括治理设备进、出口浓度和吸附装置内温度、吸附剂更换时间与更换量、吸附周期和脱附周期、溶剂回收量等;
(4)主要设备维修情况;运行事故及维修情况;
(5)定期检验、评价及评估情况;
(6)吸附回收工艺中污水排放、副产物处置情况。
本文作者:董帝豪
本文地址:http://www.boyouhb.com/1935.html
本文来源:河南博友环保科技有限公司
本文著作权归河南博友环保科技有限公司所有,任何形式的转载都请联系作者获得授权并注明出处。(复制此段话)













